语言选择: 简体中文 English Français Русский язык 日本語 Deutsch 한어

江西振协包装材料有限公司

振协包装

热门关键词: 2025 2026 2024

您的位置: 首页 > 新闻动态 > 行业资讯

玖龙沈阳、重庆、泉州基地强势提价 山鹰、五洲特纸同步跟涨

作者: 小编 来源: 网络 发布日期: 2026-04-23 10:36:10
信息摘要:
近日,玖龙再次发布提价通知,将会对沈阳市、重庆市、泉州市等基地的瓦楞纸板、再造牛卡、江龙牛卡等纸种上调50元/吨。五洲特纸、山鹰纸业等纸企也会跟着跟涨。在其中,

近日,玖龙再次发布提价通知,将会对沈阳市、重庆市、泉州市等基地的瓦楞纸板、再造牛卡、江龙牛卡等纸种上调50元/吨。

五洲特纸、山鹰纸业等纸企也会跟着跟涨。在其中,飞鹰公布集团旗下广东省、华中地区、吉林省、浙江省、安徽省、宿迁市、福建省基地将多批次上调纸张价格,均幅50元/吨。

• 玖龙沈阳市基地

1、自2026年4月26日起,沈阳市基地瓦楞纸价格上调RMB 50元/吨。

2、自2026年4月28日起,沈阳市基地再造牛卡价钱上调RMB 50元/吨。

玖龙沈阳、重庆、泉州基地强势提价 山鹰、五洲特纸同步跟涨(图1)

• 玖龙重庆市基地

1、自2026年4月25日起,重庆市基地江龙牛卡、再造牛卡、瓦楞纸价格上调50元/吨。

2、自2026年4月25日起,乐山市基地瓦楞纸价格上调50元/吨。

玖龙沈阳、重庆、泉州基地强势提价 山鹰、五洲特纸同步跟涨(图2)

• 玖龙泉州市基地

自2026年4月25日起,泉州市基地再造牛卡价钱上调RMB 50元/吨。

玖龙沈阳、重庆、泉州基地强势提价 山鹰、五洲特纸同步跟涨(图3)

• 五洲特纸

受原料及其它综合性成本增加危害,我公司决定在2026年4月28日起,对于旗下白犀包装袋商品在原有价钱前提下,上调50元/吨。

玖龙沈阳、重庆、泉州基地强势提价 山鹰、五洲特纸同步跟涨(图4)

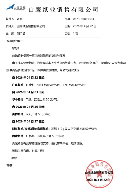
• 山鹰纸业

自2026年04月22日起:

广东省基地:H金杉、红杉上调50元/吨,T纸上调30元/吨;

自2026年04月23日起:

华中地区基地:T纸、瓦纸上调50元/吨;

自2026年04月26日起:

吉林省基地:瓦纸上调50元/吨;

自2026年04月27日起:

浙江省基地/安徽省基地/宿迁市基地:瓦纸110g以下的重量上调50元/吨;

福建省基地:红杉系、瓦纸系上调50元/吨;

玖龙沈阳、重庆、泉州基地强势提价 山鹰、五洲特纸同步跟涨(图2)


版权声明1,本文内容及相关资源来源于网络,版权归版权方所有!
2,本文内容仅代表作者本人观点,不代表本网站立场。内容仅用于学习和研究目的。
3,如您认为本文内容侵犯了您的权益,请与我们联系:hello@zxpkg.com!我们将在5个工作日内做出处理!
4,本站保留全部修改、解释、更新本声明的权利。
【相关推荐】
产品推荐

咨询热线

18321653110